La experiencia turística como promotora de un turismo sostenible en la Reserva Nacional de Lachay, Perú

 

Tourist experience as a promoter of sustainable tourism in the Reserva Nacional de Lachay, Peru

 

Lucia Guadalupe Panta Sifuentes

lpanta@une.edu.pe

Universidad Nacional de Educación Enrique Guzmán y Valle, Perú

 

Bertha Gladys Miranda Guevara

bmiranda@une.edu.pe

Universidad Nacional de Educación Enrique Guzmán y Valle, Perú

 

Quintter Larry Salas Pittman

qsala@une.edu.pe

Universidad Nacional de Educación Enrique Guzmán y Valle, Perú

 

Gualberto Guillermo Hurtado Ramos

ghurtado@une.edu.pe

Universidad Nacional de Educación Enrique Guzmán y Valle, Perú

 

Edil Fernando Ramos Zamora

eramos@une.edu.pe

Universidad Nacional de Educación Enrique Guzmán y Valle, Perú

 

Patricia Elena Ramos La Rosa

pramos@unjfsc.edu.pe

Universidad Nacional José Faustino Sánchez Carrión, Perú

 

Recibido: 27 de marzo de 2024

Aceptado: 25 de abril de 2024

DOI: https://doi.org/10.24265/turpatrim.2024.n22.05

 

Para citar este artículo:

Panta, L. G., Miranda, B. G., Salas, Q. L., Hurtado, G. G., Ramos, E. F., & Ramos, P. E. (2024). La experiencia turística como promotora de un turismo sostenible en la Reserva Nacional de Lachay, Perú. Turismo y Patrimonio, 22, 93-108. https://doi.org/10.24265/turpatrim.2024.n22.05

 

Resumen

La experiencia, más que visitar un nuevo lugar, comprende un encuentro entre culturas, personas y entornos naturales, que impacta tanto en los viajeros como en los destinos turísticos visitados. El presente estudio propuso determinar cómo la experiencia turística promueve un turismo sostenible en la Reserva Nacional de Lachay (RNL), Lima, Perú. Se desarrolló mediante un enfoque cualitativo, fenomenológico, con casos de estudio identificados mediante la técnica de muestreo bola de nieve; se identificaron cinco profesionales con experticia en el desarrollo de experiencias turísticas, a quienes se les entrevistó mediante una guía de entrevista semiestructurada. Se concluye que la RNL es un espacio turístico natural que ofrece a los turistas la posibilidad de experimentar sensaciones agradables a través de los sentidos, principalmente el sentido auditivo y visual; además, la visita permite reconocer e interiorizar el significado e importancia del ecosistema de lomas, ayudando a comprender la necesidad de su conservación para el beneficio de las generaciones futuras. Cabe precisar que la generación de experiencia turística requiere la confluencia de distintos elementos naturales, materiales y humanos, que repercute en beneficios económicos, sociales y ambientales para los turistas y la comunidad anfitriona.

Palabras clave: turismo, conservación ambiental, desarrollo sostenible, conservación de la naturaleza

 

Abstract

The tourist experience is not just about visiting a new place; it involves encountering different cultures, meeting new people, and interacting with natural environments, which can profoundly impact travellers and the tourist destinations they visit. In this study, we aimed to determine how the tourist experience can promote sustainable tourism in the Lachay National Reserve (LNR). Using a qualitative, phenomenological approach, we identified five professionals with expertise in developing tourist experiences through snowball sampling. We then conducted semi-structured interviews using an interview guide. Our findings indicate that the LNR is a natural tourist space that allows visitors to experience pleasant sensations through their senses, primarily the auditory and visual senses. Moreover, visiting the reserve will enable visitors to recognise and internalise the importance of the Lomas ecosystem, which helps them understand the need for its conservation to benefit future generations. It is worth noting that generating tourist experiences requires the convergence of various natural, material, and human elements that have economic, social, and environmental benefits for tourists and the host community.

Keywords: tourism, environmental conservation, sustainable development, nature conservation

 

Introducción

El comportamiento del consumidor ha evolucionado en el tiempo desde un enfoque de selección de un producto de manera racional hacia un enfoque en necesidades de compra de forma irracional, hasta el uso de modelos de flujo lógico de racionalidad limitada. Howard y Sheth, propulsores del modelo en mención en su libro The Theory of Buyer Behavior (1969), consideran al consumidor como un pensador lógico que resuelve problemas para tomar decisiones de compra (Haines, 1970). Cabe señalar que el consumo de un bien o servicio se está empezando a ver como un conjunto de fantasías, sentimientos y diversión, conocido como «visión experiencial», perspectiva fenomenológica que considera el consumo como un estado primariamente subjetivo de conciencia con una variedad de significados simbólicos, hedónicos (Holbrook & Hirschman, 1982). Esta perspectiva experiencial explora los significados simbólicos de características más subjetivas, como la alegría, la sociabilidad y la elegancia, permitiendo que servicios como los viajes, entretenimiento, artes y actividades de ocio dirijan sus esfuerzos hacia un enfoque experiencial.

 

Las investigaciones previas han favorecido el entendimiento del comportamiento de los consumidores y un mayor reconocimiento entre los académicos y profesionales sobre la necesidad de comprender el papel que juega la experiencia para el cliente. Pine y Gilmore (1998) afirman que la experiencia se da cuando una organización usa sus recursos de forma intencionada con el compromiso de generar eventos inolvidables y memorables para sus clientes. Estas experiencias son intangibles y se les otorga un gran valor, puesto que traen consigo recuerdos positivos y memorables (Binkhorst, 2008), convirtiéndose en un acontecimiento emocionalmente significativo para el cliente y que es originado por los estímulos e interacciones que se dan entre los productos o servicios consumidos (Holbrook & Hirschman, 1982) desde el momento de compra hasta el servicio posventa (Barrios, 2012). En el proceso de experiencia de compra, el cliente interno desempeña un papel importante durante la interacción con el usuario, pues es un elemento clave para la creación de experiencias memorables (Biedenbach & Marell, 2010).

Las definiciones de experiencias pueden variar; sin embargo, cumplen con las siguientes características comunes: (1) subjetividad; (2) están asociadas a la mente del consumidor; (3) representan el resultado de diferentes puntos de contacto entre la organización y el consumidor; (4) abarcan diferentes tipos de relaciones; y (5) comprenden diferentes posturas por parte de los consumidores (Tynan & McKechnie, 2009). Dichas características se encuentran en un entorno empresarial tan cambiante y disruptivo que obliga a las organizaciones a diversificar su oferta y orientarse a crear valor mediante productos que generen gratas experiencias estableciendo pautas que promuevan la mejora continua (Llontop, 2017).

Shaw et al. (2004) sostienen que el avance del turismo posfordista nos orienta a pensar en el desarrollo de productos especializados y nichos de mercado específicos, toda vez que existe una alta volatilidad en el comportamiento del turista, que cada vez más prefiere destinos de ocio no convencionales (como se citó en Sariego & Mazarrasa, 2017). En ese sentido, la experiencia turística se entiende como una construcción social que es influenciada por la expectativa de los turistas y que ha sido creada en el cerebro: cuando el turista recibe los estímulos en el destino turístico visitado, el cerebro activa una serie de circuitos sensoriales sobre dichos estímulos generando una valoración afectiva y cognitiva (Izaguirre, 2012).

Además, la experiencia turística comprende un conjunto de percepciones físicas, emocionales, sensoriales, espirituales y/o intelectuales de los visitantes, que se manifiestan desde el inicio de la planificación de su viaje (Torres & Baez, 2018). En esta etapa, toda información sobre destinos turísticos es capturada por los cinco sentidos del visitante, que luego la evalúa por las vías nerviosas y la corteza cerebral, involucrándose con el sistema límbico y de memoria a fin de generar una primera valoración afectiva y cognitiva de la experiencia turística (Braidot, 2010). Esto posibilita la generación de sensaciones de felicidad, tal y como lo demuestra el estudio realizado por Csikszentmihalyi y Hunter (2003), quienes aplicaron el método basado en muestras de experiencias (ESM) y concluyeron que las actividades de ocio social, tanto activas como pasivas, generan mayor felicidad en comparación con otras actividades que produjeron un menor índice de felicidad.

El turismo es una actividad altamente vulnerable a los cambios suscitados en el entorno a raíz de la pandemia de la COVID-19. Las preferencias de los visitantes cambiaron, orientándose a la visita de espacios naturales y a la búsqueda de experiencias únicas y capaces de generar un recuerdo memorable; frente a ello, los países en el mundo han comprendido esta nueva tendencia y orientan sus productos turísticos a las nuevas necesidades de los visitantes. En el año 2021, la Organización Mundial del Turismo (OMT) otorgó reconocimiento a 44 pueblos de 32 países de las 5 regiones del mundo caracterizados por ofrecer diferenciación, innovación y transformación de la experiencia turística en espacios naturales y culturales en relación con los Objetivos de Desarrollo Sostenible, convirtiéndose en referentes e impulsores de desarrollo y bienestar (OMT, 2021).

Desde el contexto de la pandemia, la actividad turística se ha visto involucrada en nuevas tendencias que presentaban a un nuevo consumidor de viajes, que se muestra ávido de hacer turismo respetando los principios de sostenibilidad en espacios naturales, evitando multitudes y esperando percibir experiencias únicas y gratas. Esas nuevas tendencias representan una oportunidad para las organizaciones de reinventarse y ofrecer productos turísticos especializados, diversos, creativos e innovadores. El Ministerio de Comercio Exterior y Turismo (MINCETUR, 2021) afirma que a través de la experiencia turística se busca una vinculación emocional del visitante con su entorno y todos aquellos elementos que forman parte de un viaje, dejando en el visitante una vivencia satisfactoria y memorable que genere valor y significancia, e invite a su socialización con otras personas. Ahora bien, el diseño y desarrollo de una experiencia turística requiere ser analizado desde un enfoque gerencial y que integre la perspectiva del turista a fin de garantizar una experiencia significativa, memorable (Carballo et al., 2015) y sostenible.

La sostenibilidad en turismo es entendida como la capacidad de informar, examinar, tomar conocimiento de los problemas y presentar acciones de buenas prácticas para lograr un turismo que sensibilice y genere empatía a través de la experiencia turística (González, 2015), constituyéndose como una forma de preservar los recursos turísticos en el largo plazo. Abarca el aspecto ambiental, cultural, económico y social, además de exigir una adecuada gestión de estos espacios por parte de los administradores del sitio, quienes son los responsables de orientar a los turistas con el propósito de promover una visita más responsable, satisfactoria y que aporte positivamente al entorno (Abdelouhab et al., 2012), mitigando los impactos negativos generados (Lalangui et al., 2017). En consecuencia, el comportamiento del turista y de los administradores del área natural debe circunscribirse dentro de los pilares de la sostenibilidad para tomar medidas y diversificar los productos turísticos como componente esencial de la visita.

La Reserva Nacional de Lachay (RNL) se erige como un espacio natural protegido por el Estado a través del Servicio Nacional de Áreas Naturales Protegidas (SERNANP). Este ecosistema de lomas constituye un refugio invaluable para la diversidad de flora y fauna que caracteriza la costa peruana. Dotado de singulares rasgos naturales y culturales, ofrece al visitante una experiencia sublime e inefable, destinada a sensibilizar sobre la trascendencia de su entorno ecológico. No obstante, al arribar a la RNL, los visitantes a menudo carecen del conocimiento pertinente acerca de la relevancia del ecosistema de lomas y el papel crucial que desempeña en la preservación de la biodiversidad para las presentes y futuras generaciones.

Para abordar esta necesidad informativa y promover una inmersión más enriquecedora, se ha erigido un centro de interpretación. Sin embargo, este centro tiene una baja interactividad, lo que restringe la adecuada orientación al turista al inicio de su travesía. Además, aunque en la reserva trabajan artesanos locales que ofrecen sus productos, la explicación sobre sus creaciones resulta mínima y la interacción con los visitantes se ve limitada, lo que obstaculiza la plena apreciación sensorial. Es evidente la débil gestión de la experiencia turística sensorial en este recinto natural, a pesar de su vasto potencial. La diversidad de estímulos que ofrece, desde la imponente belleza paisajística hasta los sonidos de las aves y el viento, desde los aromas florales hasta la textura de las artesanías elaboradas con recursos locales, e incluso el sabor de los productos gastronómicos regionales, deberían ser aprovechados para enriquecer la vivencia del visitante.

La visita turística se experimenta de diferentes formas y se da según la interpretación del turista en relación con la información recibida a través de los sentidos. Como ya hemos explicado, cuando el turista experimenta esas sensaciones, su cerebro activa una serie de circuitos sensoriales sobre los estímulos percibidos generando una valoración afectiva y cognitiva (Izaguirre, 2012), sintiéndose más identificado con el lugar y mostrando una mayor empatía. Esto redundará en un mejor comportamiento, haciéndolo más responsable y empático con el sitio, cuya conservación procurará para las futuras generaciones. Por tanto, para que el destino turístico se posicione en un sitial importante en la mente y el corazón de los turistas, tendrán que integrarle múltiples estímulos captados por los sentidos, que desencadenan sentimientos y emociones favorables que promuevan un turismo sostenible.

González et al. (2020) sostienen que el diseño de una experiencia turística de calidad se ajusta a los componentes y dimensiones que influyen en la percepción de la calidad desde el punto de vista de los clientes. Además, Ramírez et al. (2020) reconocen el valor del talento humano en la experiencia del turista, asociado a la calidad en el servicio interno, cuyos componentes traen consigo ventajas competitivas en relación con otras organizaciones, ya que el personal motivado se esfuerza por brindar una experiencia superior, optimizando la calidad del servicio a los clientes.

Gama y Favila (2018) explican que la experiencia turística es una interacción sociocultural entre los visitantes y la comunidad anfitriona, abordada desde la perspectiva de la antropología del turismo y analizada cualitativamente; ambos concluyen que las expresiones socioculturales contribuyen significativamente a enriquecer la vivencia del viaje. En este sentido, los diferentes agentes sociales que forman parte y participan en estas interacciones fortalecen los aspectos culturales para el desarrollo turístico de la localidad receptora. Asimismo, la variedad y diversidad de estas expresiones socioculturales se convierten en el núcleo fundamental del turismo, favoreciendo la promoción de la diversificación y enriquecimiento de la experiencia turística.

Por su parte, Llontop (2017) describe el contexto del turismo en un mundo interconectado tomando como referencia la teoría de la economía de la experiencia de Pine y Gilmore (1998). Desde esta perspectiva, la gestión desempeña un papel fundamental como impulsora de la experiencia turística, basada en una comprensión profunda de la experiencia humana resaltando la importancia de estar al tanto de las tendencias del mercado y las preferencias de los turistas, así como contar con un personal capacitado que actúe como facilitador de la experiencia, mostrando conciencia ambiental y una actitud positiva hacia la actividad turística. Igualmente, se resalta la importancia de la comunidad anfitriona en este proceso, destacando la relación cultural entre ellos y su influencia en la experiencia del visitante.

Por consiguiente, para consolidar la posición de un destino turístico en la mente y el corazón de los viajeros, resulta imperativo integrar una multiplicidad de estímulos sensoriales que generen emociones positivas y favorezcan un turismo sostenible.

 

Metodología

El presente trabajo de investigación se diseñó bajo el enfoque cualitativo; de acuerdo con Katayama (2014), estos estudios hacen referencia a la búsqueda de conocimiento de la cultura inconsciente que determina las conductas de las personas, mediante el desarrollo de prácticas interpretativas (Flick, 2015). Asimismo, se empleó el método inductivo que consiste en la búsqueda de generalizaciones a partir de las opiniones recabadas durante las entrevistas y, para la construcción del conocimiento, se recurrió al método teórico, que se caracteriza por permitir una interpretación conceptual de los datos empíricos (Rodríguez & Pérez, 2017). El diseño utilizado fue el constructivista fenomenológico, dado que el propósito del estudio consistía en explorar la experiencia individual de cada uno de los participantes del estudio (Álvarez-Gayou, 2003).

Entre las técnicas de recolección de información se utilizó la entrevista y, como instrumento, se aplicó la guía de entrevista semiestructurada para la categoría experiencia turística, con cuatro preguntas abiertas, y para turismo sostenible, con tres preguntas abiertas. Respecto a la selección de los sujetos de investigación, esta fue de carácter intencional utilizando el muestreo bola de nieve, que permitió identificar en primera instancia al primer sujeto inicial, quien proporcionó información sobre otro sujeto de investigación (Hernández et al., 2014); en total, se llegó a cinco sujetos de investigación con características en común: profesionales licenciados en turismo con conocimiento en el desarrollo de experiencias en destinos turísticos en el sector público (dos del gobierno local, uno de universidad pública y uno del área natural protegida [ANP] Lachay) y privado (uno del sector de agencias de viajes). Los sujetos de investigación fueron contactados por correo electrónico y la entrevista fue virtual haciendo uso de la herramienta tecnológica de Google Meet.

Resultados y discusión

La RNL ofrece la posibilidad a los turistas de experimentar sensaciones agradables a través de los sentidos, y para ello requiere la confluencia de distintos elementos naturales, materiales y humanos, que en conjunto repercuten con beneficios económicos, sociales y ambientales, constituyéndose como los pilares fundamentales del turismo sostenible. En ese sentido, la experiencia turística tiene la capacidad de dinamizar la economía del lugar donde se desarrolla, por lo que se percibe una clara participación de los pobladores en actividades económicas como el comercio de alimentos, artesanías y servicio de guiado. Asimismo, en un contexto social, la experiencia en la RNL permite mejorar las relaciones interpersonales entre los visitantes y las personas que forman parte del ANP, como comerciantes, artesanos, guardaparques y guías. Además, en un contexto ambiental, los visitantes consideran que los guardaparques son personas estratégicas del ANP, configurándose como encargados de transmitir el mensaje de conservación del lugar antes de iniciar la visita en lugares específicos –la sala de interpretación y la boletería–, espacios adecuados para que el visitante reflexione sobre la importancia de proteger la RNL por ser un ecosistema frágil, hábitat de muchas especies de flora y fauna.

Los hallazgos del presente estudio señalan que los visitantes de la RNL experimentan momentos memorables captados a través del sentido de la vista, como la belleza paisajística del entorno asociado a las formas, colores, entre otras características físicas del lugar; así como también a través del sentido del oído, por los sonidos producidos por las aves (ver Figura 1). Para los visitantes, la RNL es un espacio ideal para interactuar con la naturaleza mediante actividades como la caminata, senderismo, trekking o avistamiento de aves, las cuales propician gratas vivencias, ya que, debido al crecimiento de la urbe en las provincias de Huaura y Huaral, resulta un privilegio contar con un espacio donde se promueva el turismo sostenible y que alberga ecosistemas representativos de armoniosa convivencia entre el hombre y la naturaleza.

 

Figura 1




Red hermenéutica con respecto a los estímulos sensoriales

 

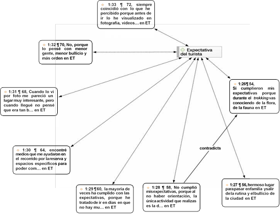
Por otro lado, los visitantes reconocen a la RNL como un espacio que les genera sensaciones agradables canalizadas por los sentidos auditivo y visual, que son apropiados para la apreciación de flora y fauna en su hábitat, permitiéndole al turista desconectarse de lo rutinario y compartir con la familia y amigos. Además, se considera el trekking y avistamiento de aves como actividades que han cumplido las expectativas del turista respecto al disfrute del ecosistema en compañía de la familia y/o amigos (ver Figura 2).

 

 

Figura 2

Red hermenéutica con respecto a las expectativas del turista




 

 

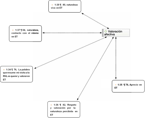
Finalmente, la valoración afectiva de la RNL es resumida con palabras afectuosas de amor, aprecio y valoración, sentimientos que favorecen a la sensibilización del visitante para reconocer, valorar y conservar el ambiente, medio que ofrece la oportunidad al visitante de realizar actividades como la observación de flora y fauna (ver Figura 3).

 

 

Figura 3

Red hermenéutica con respecto a la valoración afectiva




 

 

Cabe señalar que las palabras más empleadas en el estudio correspondiente a la categoría experiencia turística fueron visita, aves, RNL, actividades, caminar, vegetación, expectativas, experiencia, naturaleza, memorable y agradables. Estas se constituyen en palabras fuerzas que coadyuvan a la conceptualización de experiencia turística en la RNL para los visitantes, presentándose como una configuración del cumplimiento de expectativas en la visita al área (ver Figura 4).

 

Figura 4

Nube de palabras de la categoría experiencia turística




 

Las palabras más empleadas en la entrevista respecto a la categoría turismo sostenible son importancia, medio, área, RNL, actividades, artesanía, dinamización, conservación, ecosistema, ANP, visita, economía, compra. Estas palabras fuerza permiten comprender la percepción del visitante sobre turismo sostenible, que conciben como una actividad importante que dinamiza la economía del lugar mediante la comercialización de artesanía y promueve la conservación del ecosistema, lo que coincide evidentemente con el tema tratado en el presente estudio.

 

 

Figura 5

Nube de palabras de la categoría turismo sostenible




Los destinos turísticos atraviesan por una evolución constante debido al mayor acceso a la información que tienen los turistas. Por ese motivo, se requiere de acciones y estrategias efectivas por parte de los gestores turísticos a fin de conocer las características de los turistas que visitan el lugar, con miras a enriquecer la experiencia turística durante las tres etapas del viaje: antes, durante y después (Tussyadiah, 2014).

En ese sentido, la experiencia se ha convertido en el protagonista de la actividad turística por el contexto intrapersonal y de integración del turista, y tiene la capacidad de dinamizar la economía del lugar donde se desarrolla. En la RNL se percibe una clara participación de los pobladores en actividades económicas como el comercio de alimentos, artesanías y servicio de guiado, lo cual propicia la generación de puestos de trabajo. Por eso, se destaca que la RNL es un medio que permite mejorar las relaciones interpersonales entre los visitantes y las personas que forman parte del ANP (comerciantes, artesanos, guardaparques, guías); además, se enfatiza la labor de los guardaparques, quienes son considerados como personal estratégico del ANP, encargados de transmitir el mensaje de conservación del lugar a los visitantes antes de iniciar la visita.

Esta acción permite reflexionar sobre la importancia de proteger la RNL por ser un ecosistema frágil. En relación con ello, Gama y Favila (2018) explican que la experiencia turística es una forma de interacción sociocultural entre los visitantes y la comunidad anfitriona, cuyas expresiones socioculturales ayudan a enriquecer la experiencia de viaje porque involucran a los agentes sociales que interactúan entre sí para promover el desarrollo turístico, favoreciendo la diversificación y enriquecimiento de la experiencia turística. Este aspecto resalta la importancia de la experiencia turística como un factor clave en la dinamización económica y el fortalecimiento de las relaciones interpersonales en la RNL, por lo que surge la necesidad de promover prácticas sostenibles que no solo beneficien a la comunidad local, sino también al ambiente.

La RNL es un área natural protegida cuyas características naturales y culturales generan diferentes sensaciones que producen emociones agradables y memorables. Esto favorece la construcción social, que se define como un proceso mediante el cual se crea un mundo mental y se relaciona con el mundo exterior (Alizo, 2014). Los estímulos que generan esas sensaciones son las actividades como la caminata, senderismo, trekking o avistamiento de aves, que propician interacción y gratas vivencias. Respecto a ello, Llontop (2018) sostiene que, para que la construcción social de la experiencia turística sea memorable, es necesario que se tomen en cuenta aspectos afectivos, cognitivos y de comportamiento humano, que se producen en fases y puntos de contacto específicos identificados bajo la técnica del journey map. Siguiendo la estrategia propuesta por el mencionado autor, los puntos de contacto que generan mayor satisfacción entre los visitantes en la RNL son la ruta del zorro, los senderos turísticos, el mirador y la sala de interpretación, zonas que ayudan a valorar el sitio como un ecosistema representativo donde convive armoniosamente el hombre con la naturaleza. Las implicancias de dicho contraste de resultados enfatizan la necesidad de comprender los estímulos que generan una experiencia turística memorable considerando aspectos afectivos, cognitivos y de comportamiento humano, vinculados a acciones como la identificación de puntos de contacto, construcción social de la experiencia y valoración del entorno natural.

La estimulación sensorial –parte de la experiencia turística– consiste en recibir información de un entorno externo y es captada mediante los sentidos (Agudelo et al., 2017). La RNL es un espacio que genera sensaciones agradables canalizado por el sentido auditivo y visual, lo que posibilita la apreciación de flora y fauna en su hábitat y le permite al turista desconectarse de lo rutinario y compartir con la familia y amigos. Sobre ello, Font (2020) explica los conceptos vinculados a la actividad turística, experiencia turística y estimulación sensorial señalando que para el diseño de las experiencias se deben de tomar en cuenta los intereses del visitante, la preparación de las personas que forman parte de la experiencia y la construcción de un guion que permita una inmersión de los participantes y los órganos de los sentidos, favoreciendo a la pertinente generación de estímulos sensoriales.

La generación de expectativas es la etapa inicial de la experiencia turística e inicia antes del viaje. Sobre ello, se destaca que los turistas que visitan la RNL se informan sobre el sitio viendo fotografías o videos, y cuando llegan al lugar realizan actividades como trekking y avistamiento de aves que permiten el disfrute del ecosistema en compañía de la familia y/o amigos. Al respecto, González-Damián y Macías (2017) propusieron un modelo conceptual de experiencia turística que se apoya en herramientas informáticas y tecnológicas, que propician y favorecen la interacción entre los turistas y los anfitriones, empezando por la generación de expectativas hasta la percepción de la experiencia, para su posterior evaluación positiva o negativa. Dicho contraste de resultados implica comprender el proceso de generación de expectativas y su impacto en la experiencia turística mediante el uso de herramientas informáticas, interacción entre turistas y anfitriones, y la evaluación continua de la experiencia.

Finalmente, la valoración afectiva de los visitantes hacia la RNL se resume con palabras afectuosas de amor y aprecio de la reserva natural. Una de las palabras mencionadas fue aprecio al lugar que está lleno de vida, por el entorno natural donde confluyen la flora y fauna y el entorno cultural, así como las palabras respeto y valoración por la naturaleza, dado que cada vez quedan menos espacios naturales que permitan estar en contacto con la vegetación.

 

Conclusiones

La RNL ofrece a los turistas la oportunidad de sumergirse en una experiencia sensorial enriquecedora, que no solo ofrece un escape de lo cotidiano, sino que también favorece al dinamismo económico local. No obstante, cuenta con limitaciones que pueden ser retroalimentadas a efectos de mejorar la experiencia turística que motive la participación de la comunidad anfitriona en diversas actividades económicas, lo que a su vez fomenta la creación de empleo. Desde un punto de vista social, la vivencia en la RNL promueve el fortalecimiento de las relaciones interpersonales entre los visitantes y los habitantes del área protegida, incluyendo comerciantes, artesanos y guardaparques. En cuanto al contexto ambiental, los guardaparques son reconocidos como figuras estratégicas encargadas de transmitir el mensaje de conservación a los visitantes, tanto en la sala de interpretación como en la boletería. Esto brinda a los visitantes la oportunidad de reflexionar sobre la importancia de proteger la reserva, al ser un ecosistema frágil y hogar de una diversidad de especies de flora y fauna.

La RNL es un lugar que estimula los sentidos auditivos y visuales, permitiendo a los visitantes apreciar la flora y fauna en su entorno natural; y actividades como el trekking y el avistamiento de aves son las más recordadas cumpliendo con las expectativas de los turistas, quienes disfrutan de la experiencia de explorar el ecosistema en compañía de sus seres queridos. Cabe resaltar que no se lograron obtener datos específicos que pudieran vincularse directamente con la experiencia turística y puede deberse a la falta de actividades propuestas por la administración del ANP o a la falta de interés de los participantes en expresar su opinión sobre estas experiencias.

Finalmente, la apreciación emocional de la RNL se expresa a través de palabras de amor, aprecio y valoración, sentimientos que contribuyen a sensibilizar a los visitantes sobre la importancia de reconocer y preservar el medio ambiente, enriqueciendo así su experiencia en el lugar. Luego de realizar la investigación, resulta importante identificar áreas clave que requieren una mayor atención y exploración. Respecto a ello, los hallazgos sugieren que existen oportunidades para profundizar en temas relacionados con la participación comunitaria, desarrollo de procesos en áreas naturales protegidas y UX design.

 

Conflicto de intereses

Los autores declaran no tener conflicto de intereses.

 

Responsabilidad ética

El estudio cumplió con los estándares éticos establecidos en el Código de Ética de Investigación de la Universidad San Martín de Porres. Se garantiza la veracidad de los datos obtenidos de manera ética y transparente, respetando los protocolos de investigación y la confidencialidad de la información de primera fuente con la aprobación del consentimiento informado por cada uno de los entrevistados. Además, los datos de fuentes secundarias se utilizaron respetando la autoría de los fundamentos teóricos presentados en el estudio.

 

Contribución de autoría

LGPS: contextualización de la realidad problemática, discusión, revisión final del manuscrito. BGMG: desarrollo del marco teórico.

QLSP: desarrollo del diseño metodológico, análisis y evaluación de la redacción. GGHR: recolección de información, desarrollo de la entrevista.

EFRZ: recolección de información, desarrollo de la entrevista.

PERLR: diseño de manuscrito, evaluación de los datos de la entrevista en Atlas Ti.

 

Agradecimientos

A las bachilleres Karol Alexia Mendoza Mallma y Andrea Fernanda Mendoza Mallma por la organización de la información y datos del presente estudio. A los expertos que nos cedieron parte de su valioso tiempo para el desarrollo de la entrevista.

 

Referencias

Abdelouhab, I., Rivera, M., & Rodríguez, L. (2012). Turismo responsable, espacios rurales y naturales y cooperación para el desarrollo a propósito de la Declaración de Tetuán. PASOS. Revista de Turismo y Patrimonio Cultural, 10(5), 651-664.

Agudelo, L., Pulgarín, L., & Tabares, C. (2017). La estimulación sensorial en el desarrollo cognitivo. Fuentes, 19(1), 73-83.

Alizo, S. (2014). Construcción social para una transformación contingencial de la realidad en el sector extractivo petrolero venezolano. Visión Gerencial, 1, 27-46.

Álvarez-Gayou, J. L. (2003). Cómo hacer investigación cualitativa. Paidós.

Barrios, M. (2012). Marketing de la experiencia: principales conceptos y características. Palermo Business Review, 7, 67-89.

Biedenbach, G., & Marell, A. (2010). The impact of customer experience on brand equity in a business-to-business services setting. Journal of Brand Management, 17(6), 446-458.

Binkhorst, E. (2008). Turismo de co-creación, valor añadido en escenarios turísticos. Journal of Tourism Research, 1(1), 40-51.

Braidot, N. (2010). Neuromarketing. ¿Por qué tus clientes se acuestan con otro si dicen que les gustas tú? (2.a ed.). Gestión.

Carballo, R., Moreno-Gil, S., León, C., & Brent, J. (2015). La creación y promoción de experiencias en un destino turístico. Un análisis de la investigación y necesidades de actuación. Cuadernos de Turismo, 35, 71-94. https://doi.org/10.6018/turismo.35.221511

Csikszentmihalyi, M., & Hunter, J. (2003). Happiness in everyday life: The uses of experience sampling. Journal of Happiness Studies, 4(2), 185-199. https://doi.org/10.1023/A:1024409732742

Flick, U. (2015). El diseño de investigación cualitativa. Ediciones Morata.

Font, M. (2020). Del recurso atractivo a la experiencia turística. Turismo y desarrollo local, 29, 64-79.

Gama, M., & Favila, H. (2018). Una aproximación a la experiencia turística desde la antropología del turismo: una mirada mutua al encuentro entre turistas y locales. Revista de Turismo y Patrimonio Cultural, 16(1), 197-211.

González, F. (2015). Caracterización de la oferta comercializada bajo la etiqueta de turismo responsable en España. Asociación de Geógrafos Españoles, 67, 189-212.

González, I., Vega, L., & Chong, J. (2020). Diseño del esquema de calidad de la experiencia turística en hoteles. Revista Semestre Económico, 23(54), 113-128.

González-Damián, A., & Macías, A. (2017). Modelo conceptual de los marcos primarios de la experiencia turística mediada por tecnología. Ilustración a partir de recorridos subacuáticos en Cozumel, México. Rosa dos Ventos, 9(2), 159-178. https://www.redalyc.org/journal/4735/473557628002/html/

Haines, G. H. (1970). [Review of The Theory of Buyer Behavior, by J. A. Howard & J. N. Sheth]. Journal of the American Statistical Association, 65(331), 1406-1407. https://doi.org/10.2307/2284311

Hernández, R., Fernández, C., & Baptista, M. (2014). Metodología de la investigación (6.a ed.). McGraw-Hill; Interamericana Editores. Holbrook, M., & Hirschman, E. (1982). The experiential aspects of consumption: Consumer fantasies, feelings, and fun. Journal of Consumer Research, 9(2), 132-140. https://doi.org/10.1086/208906

Izaguirre, M. (2012). La experiencia turística de los sentidos. Observatorio Turístico del Perú, 26, 151-178.

Katayama, R. (2014). Introducción a la investigación cualitativa: fundamentos, métodos, estrategias y técnicas. Fondo Editorial de la Universidad Inca Garcilaso de la Vega.

Lalangui, J., Espinoza, C., & Pérez, M. (2017). Turismo sostenible, un aporte a la responsabilidad social empresarial: sus inicios, características y desarrollo. Universidad y Sociedad, 9(1), 148-153.

Llontop, C. (2017). La relación entre gestión y turismo basada en la experiencia del visitante. Turismo y Patrimonio, 11, 77-93. https://doi.org/10.24265/turpatrim.2017.n11.07

Llontop, C. (2018). Principales factores que conducen a una experiencia memorable para el viajero. Cultura, 32, 151-177. https://doi.org/10.24265/cultura.2018.v32.07

Ministerio de Comercio Exterior y Turismo (MINCETUR). (2021). Guía para el diseño de experiencias turísticas. https://cdn.www.gob.pe/uploads/document/file/2422599/Gu%C3%ADa%20para%20el%20dise%C3%B1o%20de%20experiencias%20tur%C3%ADsticas.pdf

Organización Mundial del Turismo (OMT). (2021). Desarrollo sostenible. https://www.unwto.org/es/desarrollo-sostenible

Pine, J., & Gilmore, J. (1998). Welcome to the experience economy. Harvard Business Review, 76(4), 97-105.

Ramírez, J., Palafox-Muñoz, A., & Macías-Ramírez, A. (2020). El marketing interno para la experiencia turística. Revista Latinoamericana de Turismología, 6(1), 1-17.

Rodríguez, A., & Pérez, A. (2017). Métodos científicos de indagación y de construcción del conocimiento. Revista de la Escuela de Administración de Negocios, 82, 175-195.

Sariego, I., & Mazarrasa, K. (2017). Explorando la experiencia turística en Cantabria: análisis del comportamiento de la demanda. International Journal of Scientific Management and Tourism, 3(4), 419-430.

Torres, P., & Baez, S. (2018). Medição da experiência turística em Quito. Revista Brasileira de Pesquisa em Turismo, 12(1), 133-156. http://dx.doi.org/10.7784/rbtur.v12i1.1359

Tynan, C., & McKechnie, S. (2009). Experience marketing: A review and reassessment. Journal of Marketing Management, 25(5), 501-517.

Tussyadiah, I. P. (2014). Toward a theoretical foundation for experience design in tourism. Journal of Travel Research, 53(5), 543-564. https://doi.org/10.1177/0047287513513172

 

Lucía Guadalupe Panta Sifuentes

Universidad Nacional de Educación Enrique Guzmán y Valle, Perú.

Maestra en Marketing Turístico y Hotelero por la Universidad de San Martín de Porres, Perú. Docente ordinario asociado en la Universidad Nacional de Educación Enrique Guzmán y Valle, Perú.

lpanta@une.edu.pe

ORCID: https://orcid.org/0000-0003-3473-6166

 

Bertha Gladys Miranda Guevara

Universidad Nacional de Educación Enrique Guzmán y Valle, Perú.

Doctora en Administración por la Universidad Privada César Vallejo, Perú. Docente ordinario principal en la Universidad Nacional de Educación Enrique Guzmán y Valle, Perú. Past decana del Colegio de Licenciados en Turismo - Consejo Regional Lima.

bmiranda@une.edu.pe

ORCID: https://orcid.org/0000-0002-1702-3749

 

Quintter Larry Salas Pittman

Universidad Nacional de Educación Enrique Guzmán y Valle, Perú.

Doctor en Ciencias de la Educación por la Universidad Nacional de Educación Enrique Guzmán y Valle, Perú. Docente ordinario principal en la Universidad Nacional de Educación Enrique Guzmán y Valle, Perú.

qsala@une.edu.pe

ORCID: https://orcid.org/0000-0001-8935-9279

 

Gualberto Guillermo Hurtado Ramos

Universidad Nacional de Educación Enrique Guzmán y Valle, Perú.

Magister en Docencia Universitaria por la Universidad Nacional de Educación Enrique Guzmán y Valle, Perú. Docente ordinario principal en la Universidad Nacional de Educación Enrique Guzmán y Valle, Perú.

ghurtado@une.edu.pe

ORCID: https://orcid.org/0000-0002-5339-757X

 

Edil Fernandol Ramos Zamora

Universidad Nacional de Educación Enrique Guzmán y Valle, Perú.

Maestro en Administración de Negocios por la Universidad César Vallejo, Perú. Docente ordinario auxiliar en la Universidad Nacional de Educación Enrique Guzmán y Valle, Perú.

eramos@une.edu.pe

ORCID: https://orcid.org/0000-0001-9268-8487

 

Patricia Elena Ramos La Rosa

Universidad Nacional José Faustino Sánchez Carrión, Perú.

Doctora en Administración de Negocios Globales por la Universidad Ricardo Palma, Perú. Docente ordinario asociado en la Universidad Nacional José Faustino Sánchez Carrión, Perú.

pramos@unjfsc.edu.pe

ORCID: https://orcid.org/0000-0002-3945-0899

 

Este es un artículo Open Access publicado bajo la licencia Creative Commons Atribución 4.0 Internacional (CC-BY 4.0).